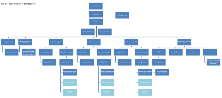
Organisatie

Hoofdingang OLVG west Hoofdingang OLVG west

Klinische Chemie

De afdeling Klinische Chemie is een professionele organisatie met een open cultuur. Het team bestaat uit zo’n 160 collega’s, waaronder bloedafname medewerkers, analisten, klinisch chemici en AIOS. De afdeling is kwaliteitsgericht (ISO 15189 geaccrediteerd) en beschikt over een breed pakket aan laboratorium diagnostische mogelijkheden op het terrein van de klinische chemie, hematologie, stolling, bloedtransfusie, endocrinologie, immunologie, fertiliteit en point of care diagnostiek. Het laboratorium is een voorloper als het gaat om het toepassen van de laatste ontwikkelingen binnen het vakgebied. De afdeling werkt op beide OLVG locaties Amsterdam Oost en West.

Hoofdingang OLVG west Hoofdingang OLVG west

Medische Microbiologie

De afdeling Medische Microbiologie heeft een open en laagdrempelige cultuur (korte lijnen), een evenwichtige leeftijdsverdeling en gemoedelijke sfeer. Het team bestaat uit zo’n 65 collega’s, waaronder analisten, artsen microbioloog en AIOS. De afdeling is kwaliteitsgericht (ISO 15189 geaccrediteerd) en biedt een zo compleet mogelijk pakket op het gebied van bacteriologie-, serologie-, parasitologie-, mycologie- en moleculaire-diagnostiek. Het laboratorium is volop in ontwikkeling en aan het moderniseren. De afdeling werkt momenteel op de OLVG locatie Amsterdam-Oost en zal op termijn verhuizen naar een nieuwe locatie in Amsterdam-West

Hoofdingang OLVG west Hoofdingang OLVG west

Pathologie

De afdeling Pathologie heeft een open en laagdrempelige cultuur. Het team bestaat uit zo’n 100 collega’s waaronder medisch secretaresses, histologisch en cytologisch analisten, pathologen en AIOS. De afdeling is kwaliteitsgericht (ISO 15189 geaccrediteerd) en verricht diagnostisch onderzoek over de volle breedte van de pathologie. De afdeling is momenteel gesitueerd aan de Plesmanlaan in Amsterdam en zal op termijn verhuizen naar één nieuwe locatie in Amsterdam-West.

Bedrijfsbureau

Het Bedrijfsbureau bestaat uit de subafdelingen ICT, Inkoop, HR en Logistiek. De afdeling vormt de ondersteunende ruggengraat van de organisatie en draagt bij aan het realiseren van de strategie, door ontwikkeling en implementatie van beleid, door efficiënte en optimale ondersteuning van de organisatie. De afdeling bestaat op dit moment uit zo'n 20 medewerkers die op een laagdrempelige en professionele manier samenwerken. Het Bedrijfsbureau wordt aangestuurd door de manager Bedrijfsvoering & ICT.

Financiën en Commercie

De afdeling Financiën en Commercie heeft een centrale rol in de organisatie. De afdeling draagt bij aan het realiseren van de strategie, door ontwikkeling en implementatie van beleid, door efficiënte en optimale ondersteuning van de organisatie. De afdeling verzorgt de financiële huishouding en onderhoudt het primaire en centrale contact met onze klanten. Het is een kleine afdeling met medewerkers die op een laagdrempelige professionele manier samenwerken. De afdeling wordt aangestuurd door de manager Financiën en Commercie.

Kwaliteit

De afdeling Kwaliteit heeft een centrale rol in de organisatie. De afdeling draagt bij aan het realiseren van de strategie, door ontwikkeling en implementatie van beleid, door ondersteuning van de organisatie en door optimale inrichting en beheer van het kwaliteitsmanagementsysteem, zodat aan de vereiste kwaliteitsnormen kan worden voldaan. De afdeling bestaat op dit moment uit 7 medewerkers die op een laagdrempelige en professionele manier samenwerken. De adviseurs kwaliteit hebben ieder een eigen aandachtsgebied binnen de organisatie en werken samen aan het continue verbeteren en het harmoniseren van het kwaliteitsmanagementsysteem. De afdeling wordt aangestuurd door de manager Kwaliteit.